
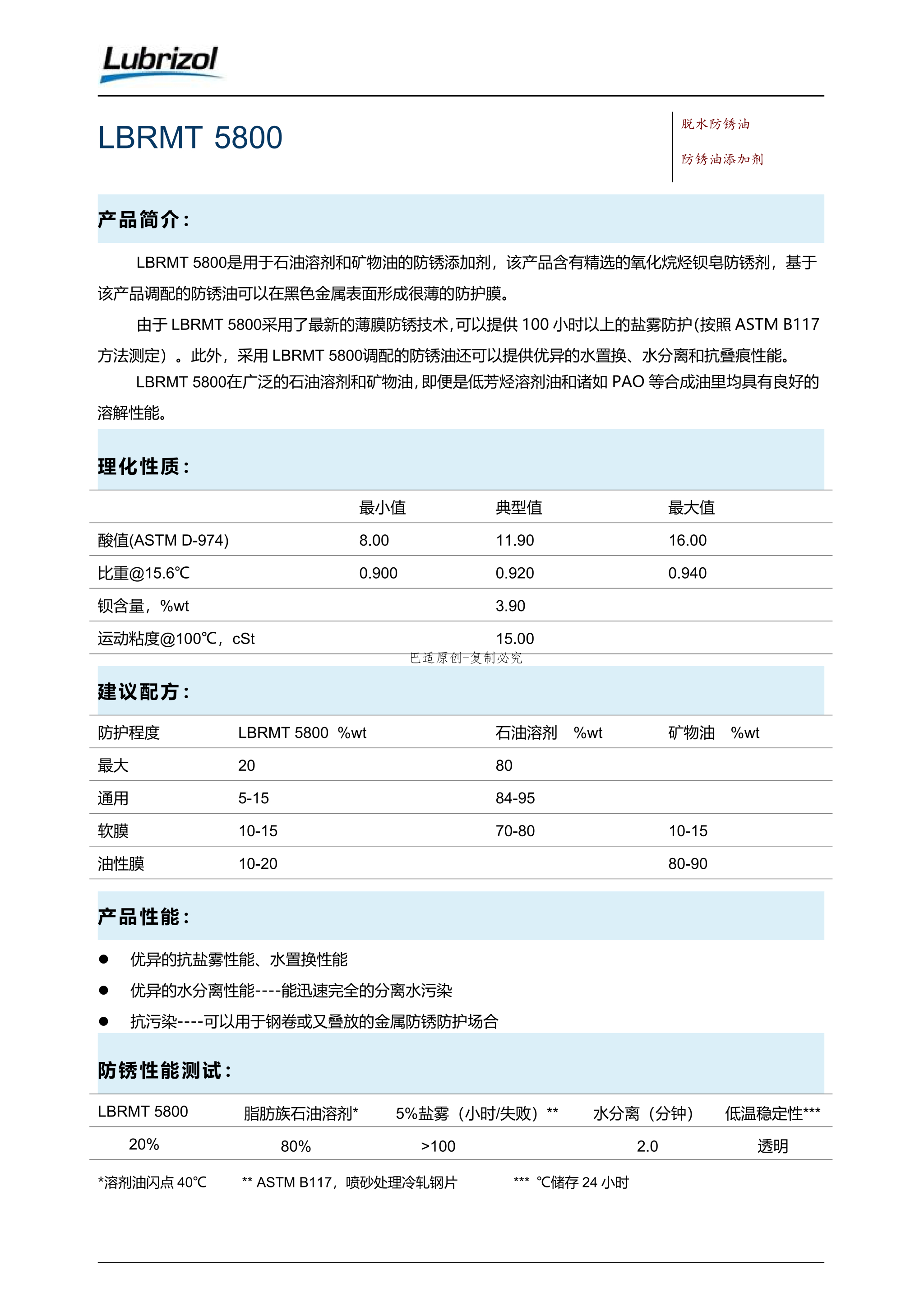
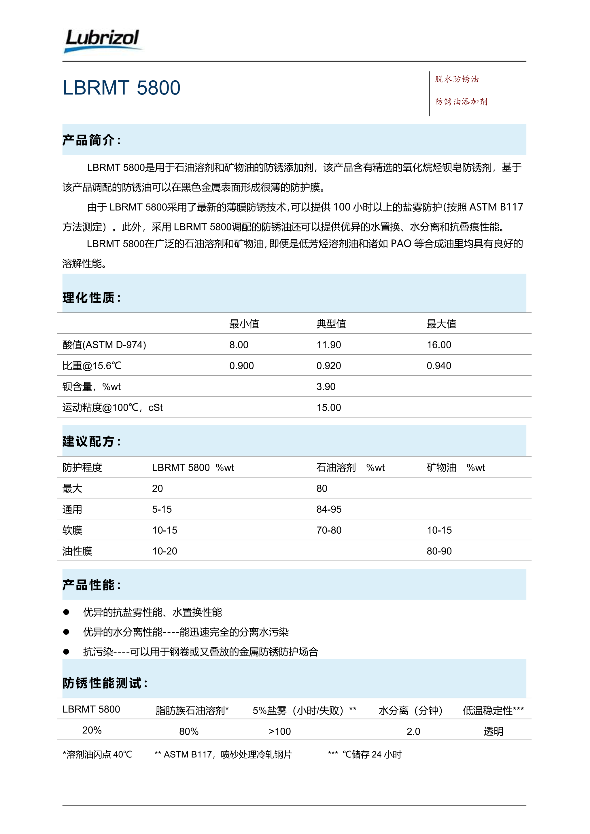
路博润Lubrizol 特种防锈添加剂是用于石油溶剂和矿物油的防锈添加剂,含有精选的氧化烷烃钡皂防锈剂,基于该产品调配的脱水防锈油可以在黑色金属表面形成很薄的防护膜。
路博润特种防锈添加剂
Lubrizol 抗乳化脱水防锈剂
防锈油的使用是避免工序间和存储过程中金属锈蚀的重要手段之一。
正确地选择和使用防锈油可以很大程度上避免锈蚀风险。
路博润特种添加剂 Lubrizol防锈油添加剂由于采用了独特的薄膜防锈技术,优异和性能均衡的配方技术,一直是防锈行业的模范产品。
路博润特种添加剂 Lubrizol防锈油添加剂是用于石油溶剂和矿物油的防锈添加剂,含有精选的氧化烷烃钡皂防锈剂,基于该产品调配的脱水防锈油可以在黑色金属表面形成很薄的防护膜。
由于路博润特种添加剂 Lubrizol防锈油添加剂采用了最新的薄膜防锈技术,可以提供100小时以上的盐雾防护性能(按照ASTM B117方法测定)。
此外,采用路博润特种添加剂 Lubrizol防锈油添加剂调制的脱水防锈油还可以提供优异的水置换性、水分离性和抗叠痕性能。在广泛的石油溶剂和矿物油中,无论是低芳烃/脱芳烃环保溶剂油中,还是诸如PAO等合成油里均具有良好的溶解性能。

